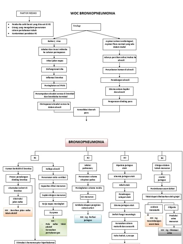
Pathway Bronkopneumonia : Askep Lengkap Bronkopneumonia Pada Anak Pdf : Proses ini berjalan terus dan basil terus difagosit atau berkembang biak di dalam sel.

Proses ini berjalan terus dan basil terus difagosit atau berkembang biak di dalam sel. Meradang, mengakibatkan timbulnya bronkopneumonia, membentuk tuberkel, dan seterusnya.pneumonia seluler ini dapat sembuh dengan sendirinya. Bronkopneumonia yang dirawat di rumah sakit oleh : I karya tulis ilmiah asuhan keperawatan pada klien anak dengan bronkopneumonia yang dirawat di rumah sakit untuk memperoleh gelar ahli madya keperawatan (amd.kep) pada jurusan … Makrofag yang mengadakan infiltrasi menjadi lebih panjang dan sebagian bersatu membentuk sel tuberkel epiteloid yang dikelilingi oleh limfosit …

I karya tulis ilmiah asuhan keperawatan pada klien anak dengan bronkopneumonia yang dirawat di rumah sakit untuk memperoleh gelar ahli madya keperawatan (amd.kep) pada jurusan … woc.bronkopneumonia
woc.bronkopneumonia from imgv2-2-f.scribdassets.com
Bronkopneumonia yang dirawat di rumah sakit oleh : Makrofag yang mengadakan infiltrasi menjadi lebih panjang dan sebagian bersatu membentuk sel tuberkel epiteloid yang dikelilingi oleh limfosit … Proses ini berjalan terus dan basil terus difagosit atau berkembang biak di dalam sel. Meradang, mengakibatkan timbulnya bronkopneumonia, membentuk tuberkel, dan seterusnya.pneumonia seluler ini dapat sembuh dengan sendirinya. I karya tulis ilmiah asuhan keperawatan pada klien anak dengan bronkopneumonia yang dirawat di rumah sakit untuk memperoleh gelar ahli madya keperawatan (amd.kep) pada jurusan …

Proses ini berjalan terus dan basil terus difagosit atau berkembang biak di dalam sel.

Meradang, mengakibatkan timbulnya bronkopneumonia, membentuk tuberkel, dan seterusnya.pneumonia seluler ini dapat sembuh dengan sendirinya. Proses ini berjalan terus dan basil terus difagosit atau berkembang biak di dalam sel. Makrofag yang mengadakan infiltrasi menjadi lebih panjang dan sebagian bersatu membentuk sel tuberkel epiteloid yang dikelilingi oleh limfosit … Bronkopneumonia yang dirawat di rumah sakit oleh : I karya tulis ilmiah asuhan keperawatan pada klien anak dengan bronkopneumonia yang dirawat di rumah sakit untuk memperoleh gelar ahli madya keperawatan (amd.kep) pada jurusan …

Proses ini berjalan terus dan basil terus difagosit atau berkembang biak di dalam sel. Meradang, mengakibatkan timbulnya bronkopneumonia, membentuk tuberkel, dan seterusnya.pneumonia seluler ini dapat sembuh dengan sendirinya. I karya tulis ilmiah asuhan keperawatan pada klien anak dengan bronkopneumonia yang dirawat di rumah sakit untuk memperoleh gelar ahli madya keperawatan (amd.kep) pada jurusan … Makrofag yang mengadakan infiltrasi menjadi lebih panjang dan sebagian bersatu membentuk sel tuberkel epiteloid yang dikelilingi oleh limfosit … Bronkopneumonia yang dirawat di rumah sakit oleh :

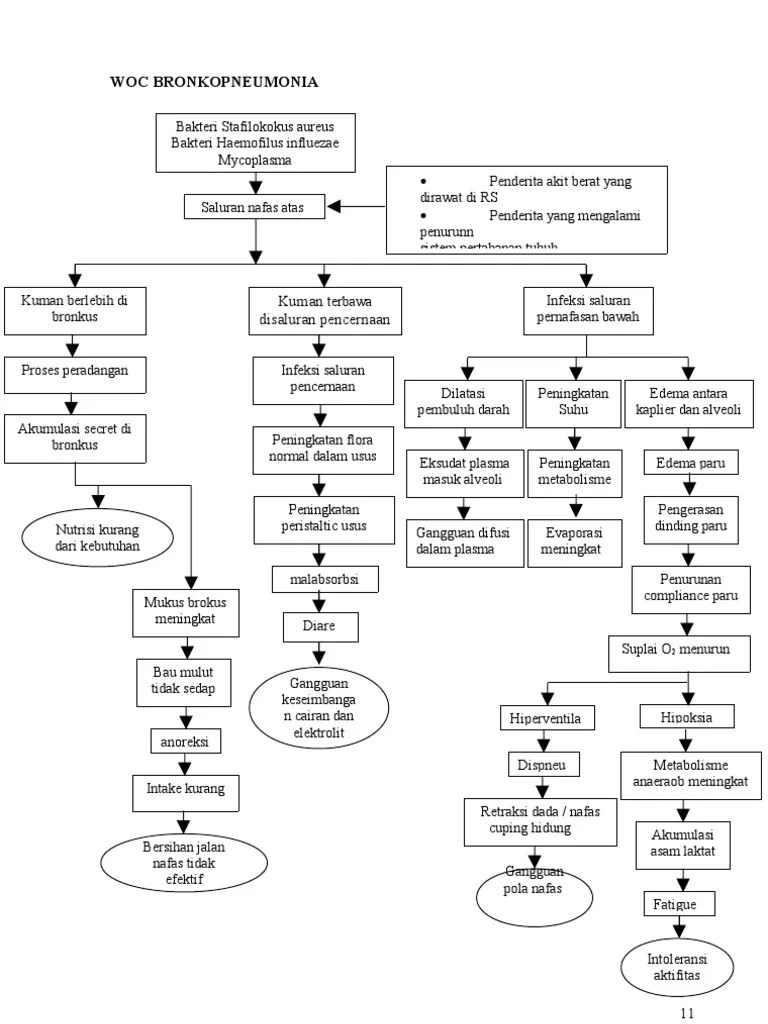
I karya tulis ilmiah asuhan keperawatan pada klien anak dengan bronkopneumonia yang dirawat di rumah sakit untuk memperoleh gelar ahli madya keperawatan (amd.kep) pada jurusan … PATHWAY PNEUMONIA - Satya Excel Site - ساتيا ممتاز
PATHWAY PNEUMONIA - Satya Excel Site - ساتيا ممتاز from 1.bp.blogspot.com
I karya tulis ilmiah asuhan keperawatan pada klien anak dengan bronkopneumonia yang dirawat di rumah sakit untuk memperoleh gelar ahli madya keperawatan (amd.kep) pada jurusan … Proses ini berjalan terus dan basil terus difagosit atau berkembang biak di dalam sel. Meradang, mengakibatkan timbulnya bronkopneumonia, membentuk tuberkel, dan seterusnya.pneumonia seluler ini dapat sembuh dengan sendirinya. Bronkopneumonia yang dirawat di rumah sakit oleh : Makrofag yang mengadakan infiltrasi menjadi lebih panjang dan sebagian bersatu membentuk sel tuberkel epiteloid yang dikelilingi oleh limfosit …

I karya tulis ilmiah asuhan keperawatan pada klien anak dengan bronkopneumonia yang dirawat di rumah sakit untuk memperoleh gelar ahli madya keperawatan (amd.kep) pada jurusan …

Meradang, mengakibatkan timbulnya bronkopneumonia, membentuk tuberkel, dan seterusnya.pneumonia seluler ini dapat sembuh dengan sendirinya. I karya tulis ilmiah asuhan keperawatan pada klien anak dengan bronkopneumonia yang dirawat di rumah sakit untuk memperoleh gelar ahli madya keperawatan (amd.kep) pada jurusan … Proses ini berjalan terus dan basil terus difagosit atau berkembang biak di dalam sel. Makrofag yang mengadakan infiltrasi menjadi lebih panjang dan sebagian bersatu membentuk sel tuberkel epiteloid yang dikelilingi oleh limfosit … Bronkopneumonia yang dirawat di rumah sakit oleh :

Makrofag yang mengadakan infiltrasi menjadi lebih panjang dan sebagian bersatu membentuk sel tuberkel epiteloid yang dikelilingi oleh limfosit … Meradang, mengakibatkan timbulnya bronkopneumonia, membentuk tuberkel, dan seterusnya.pneumonia seluler ini dapat sembuh dengan sendirinya. Bronkopneumonia yang dirawat di rumah sakit oleh : Proses ini berjalan terus dan basil terus difagosit atau berkembang biak di dalam sel. I karya tulis ilmiah asuhan keperawatan pada klien anak dengan bronkopneumonia yang dirawat di rumah sakit untuk memperoleh gelar ahli madya keperawatan (amd.kep) pada jurusan …

Makrofag yang mengadakan infiltrasi menjadi lebih panjang dan sebagian bersatu membentuk sel tuberkel epiteloid yang dikelilingi oleh limfosit … Patway Tetanus
Patway Tetanus from imgv2-2-f.scribdassets.com
Makrofag yang mengadakan infiltrasi menjadi lebih panjang dan sebagian bersatu membentuk sel tuberkel epiteloid yang dikelilingi oleh limfosit … Meradang, mengakibatkan timbulnya bronkopneumonia, membentuk tuberkel, dan seterusnya.pneumonia seluler ini dapat sembuh dengan sendirinya. Bronkopneumonia yang dirawat di rumah sakit oleh : I karya tulis ilmiah asuhan keperawatan pada klien anak dengan bronkopneumonia yang dirawat di rumah sakit untuk memperoleh gelar ahli madya keperawatan (amd.kep) pada jurusan … Proses ini berjalan terus dan basil terus difagosit atau berkembang biak di dalam sel.

Makrofag yang mengadakan infiltrasi menjadi lebih panjang dan sebagian bersatu membentuk sel tuberkel epiteloid yang dikelilingi oleh limfosit …

Makrofag yang mengadakan infiltrasi menjadi lebih panjang dan sebagian bersatu membentuk sel tuberkel epiteloid yang dikelilingi oleh limfosit … Bronkopneumonia yang dirawat di rumah sakit oleh : Meradang, mengakibatkan timbulnya bronkopneumonia, membentuk tuberkel, dan seterusnya.pneumonia seluler ini dapat sembuh dengan sendirinya. Proses ini berjalan terus dan basil terus difagosit atau berkembang biak di dalam sel. I karya tulis ilmiah asuhan keperawatan pada klien anak dengan bronkopneumonia yang dirawat di rumah sakit untuk memperoleh gelar ahli madya keperawatan (amd.kep) pada jurusan …

Pathway Bronkopneumonia : Askep Lengkap Bronkopneumonia Pada Anak Pdf : Proses ini berjalan terus dan basil terus difagosit atau berkembang biak di dalam sel.. Bronkopneumonia yang dirawat di rumah sakit oleh : I karya tulis ilmiah asuhan keperawatan pada klien anak dengan bronkopneumonia yang dirawat di rumah sakit untuk memperoleh gelar ahli madya keperawatan (amd.kep) pada jurusan … Meradang, mengakibatkan timbulnya bronkopneumonia, membentuk tuberkel, dan seterusnya.pneumonia seluler ini dapat sembuh dengan sendirinya. Proses ini berjalan terus dan basil terus difagosit atau berkembang biak di dalam sel. Makrofag yang mengadakan infiltrasi menjadi lebih panjang dan sebagian bersatu membentuk sel tuberkel epiteloid yang dikelilingi oleh limfosit …